STEPS
TOOLS
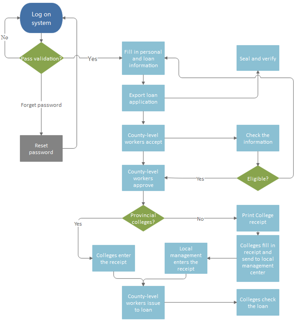
Open Edraw Flowchart Maker, go to File menu > New > Flowchart, and then double click the icon of Basic Flowchart in templates window.

Drag the symbols from the left libraries and drop them on the blank page or click the floating button around the symbols to add automatically.

Double click the symbols and type the information, then click any blank area to finishing typing.

Just click the floating button to connect symbols by itself or choose proper Connector under the Home page to connect them manually, there are various connectors in it.

If you do not like the current theme, navigate to Page Layout and choose the theme you like from built-in themes, and then, you complete the flow chart for load management as easy as pie.

It can be saved as default .eddx format on the Save tab or you can also click Export & Send to export it to the file format you want.
The creator of this guide has not included tools
The Conversation (0)
Sign Up